關於遠大
企業簡介
發展歷程
投資者關系
發行資料
公告/通函
財務信息
公司治理
投資者热线
新聞中心
公司新聞
技術的遠大
項目展示
特性與架構
體系應用
制造的遠大
智能制造
信息化管理
產能布局
合作的遠大
合作對象
遠大聯合
產品中心
規範/圖集
3C體系
產品庫
產品咨詢
加入遠大
聯系我們
集團總部
直營公司
更多關註
遠大網群
遠大魔方
遠大學院
整體浴室
阿拉善SEE
720°展廳
中/EN
中文简体
中文繁体
EN
首頁
>
公司新聞
04-26
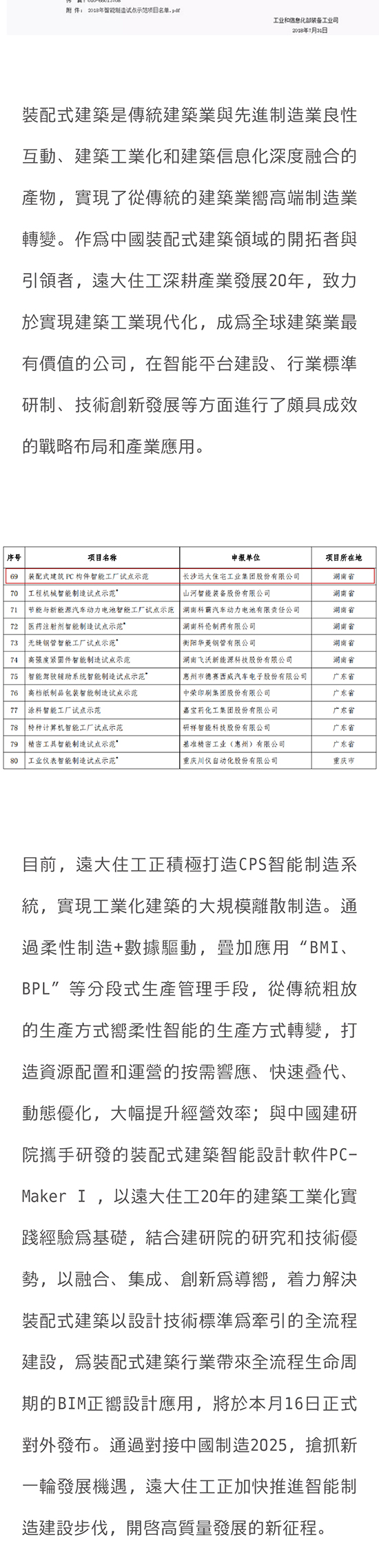
建築工業化領域首個“國字號”智能制造項目出爐 遠大住工入選工信部2018年智能制造試點示範項目
發布者:
瀏覽次數:
易游官方网站
|
多宝在线(中国)唯一官方网站
|
荣耀体育官方网站
|
半岛平台
|
九游平台
|
韦德官方网站
|
安博线上平台
|
亚新官方端网站登录入口_亚新(中国)
|
九游体育官方入口
|