关于远大
企业简介
发展历程
投资者关系
发行资料
公告/通函
财务信息
公司治理
投资者热线
博鱼官网(中国)
公司新闻
技术的远大
项目展示
特性与架构
体系应用
制造的远大
智能制造
信息化管理
产能布局
合作的远大
合作对象
远大联合
博鱼平台
产品库
3C体系
规范/图集
产品咨询
加入远大
联系我们
集团总部
直营公司
更多关注
远大网群
远大魔方
远大学院
整体浴室
阿拉善SEE
720°展厅
中/EN
中文简体
中文繁体
EN
首页
>
公司新闻
08-23
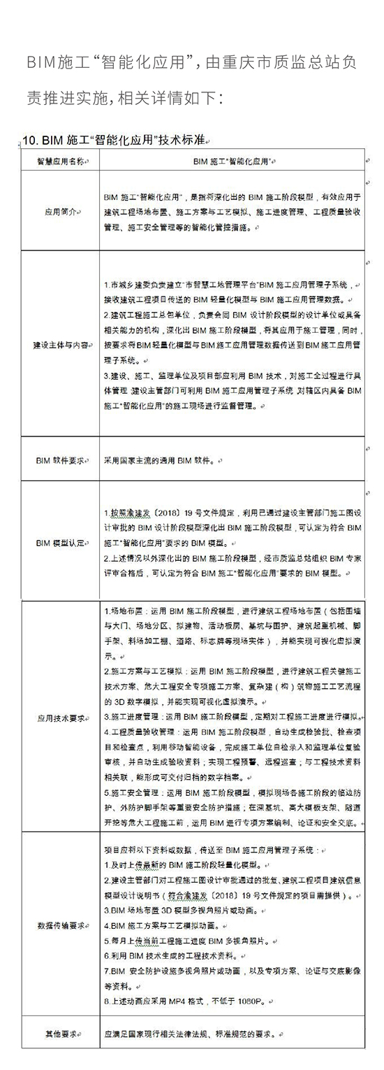
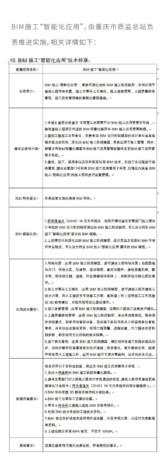
重庆市将“BIM施工应用”纳入 “2018智慧工地建设技术标准”!
发布者:
浏览次数:
易游官方网站
|
多宝在线(中国)唯一官方网站
|
荣耀体育官方网站
|
半岛平台
|
九游平台
|
韦德官方网站
|
安博线上平台
|
亚新官方端网站登录入口_亚新(中国)
|
九游体育官方入口
|